Email :
info@vrhrglobalservices.com
HOME
ABOUT US
WHO ARE WE
WHAT DO WE DO?
OUR ETHOS
ORG STRUCTURE
OUR SERVICES
PERMANENT HIRING
CONTRACT STAFFING
ANCILLARY SERVICES >
STATUTORY COMPLIANCE
BACKGROUND VERIFICATION
EMPLOYEE TRAINING
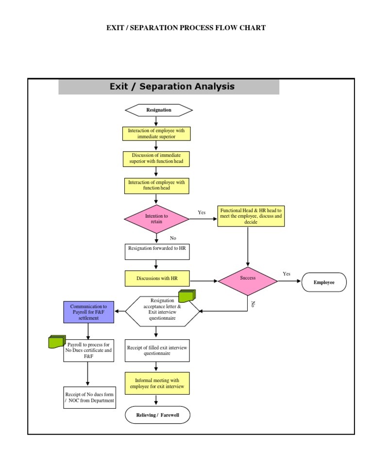
EXIT PROCESS
SPECIAL OUTSOURCING
CAREER
BLOG
CONTACT
VR
HR
Close
Home
Menu
Home
About Us
About Us
WHO ARE WE
WHAT DO WE DO?
OUR ETHOS
ORG STRUCTURE
Our Services
Our Services
PERMANENT HIRING
CONTRACT STAFFING
ANCILLARY SERVICES
Ancillary Services
STATUTORY COMPLIANCE
BACKGROUND VERIFICATION
EMPLOYEE TRAINING
EXIT PROCESS
SPECIAL OUTSOURCING
Career
Blog
Contact
Exit Process
Home
Our Services
Exit Process
EXIT
PROCESS